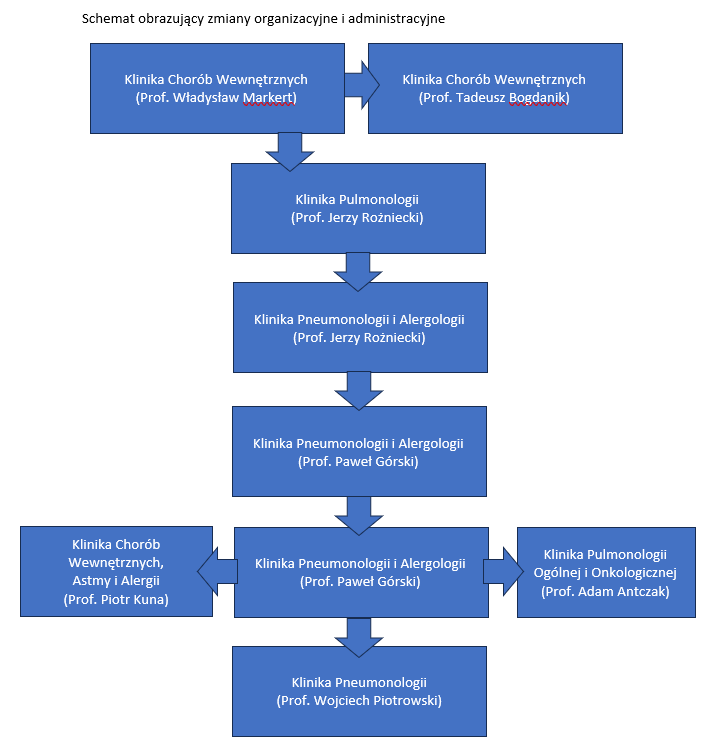
Obecna Klinika Pneumonologii (wcześniej Klinika Pneumonologii i Alergologii) wywodzi się z Kliniki Chorób Wewnętrznych, kierowanej przez znanego polskiego internistę, Profesora Wacława Markerta. Pierwszym kierownikiem wyodrębnionej z niej Kliniki Pulmonologii, przemianowanej później na Klinikę Pneumonologii i Alergologii był Profesor Jerzy Rożniecki, który kierował nią od 1972 do 1999 roku. W tych latach ośrodek specjalizował się w diagnostyce i leczeniu astmy oskrzelowej. Szczególnym tematem zainteresowań naukowych była patogeneza astmy, astma aspirynowa, mechanizmy nadreaktywności oskrzeli, mechanizmy immunoterapii. Liderami tych działań naukowych byli późniejsi Profesorowie Akademii Medycznej i Uniwersytetu Medycznego: Paweł Górski (Rektor UM w Łodzi w latach 2008-2016), Mirosław Szmidt, Iwona Grzelewska-Rzymowska, Marek L. Kowalski, Rafeul Alam (obecnie profesor University of Colorado, Denver), Piotr Kuna, Cezary Pałczyński i Władysław Grabski. Innym tematem eksploracji naukowych była patogeneza przedwczesnej rozedmy płuc. Inicjatorem tych badań był Prof. Mirosław Szmidt i Dr Urszula Ruta, ówczesny kierownik przyklinicznej pracowni naukowej. Badania te kontynuował Dariusz Nowak, później profesor i Prorektor ds. Nauki UM w Łodzi. Do tego zespołu dołączył również Wojciech Piotrowski, później profesor i aktualny Kierownik Kliniki.
W latach kolejnych Profesor Dariusz Nowak wraz z zespołem, w skład którego wchodzili późniejsi profesorowie Tadeusz Pietras i Adam Antczak, prowadzili pionierskie badania nad zastosowaniem oznaczania produktów peroksydacji lipidów w wydychanym powietrzu. W projekt ten zaangażowanych było wielu studentów i młodych lekarzy, między innymi dr Jerzy Marczak, w kolejnych latach i obecnie zastępca Kierownika Kliniki, obecny Konsultant Wojewódzki ds. Chorób Płuc. W latach 1992-2000 Klinika brała udział w projektach europejskich, których celem była standaryzacja hodowli komórek układu oddechowego w badaniach toksykologicznych. Projekt był realizowany przez dr Wojciecha Piotrowskiego, dr Jerzego Marczaka i mgr Zofię Kurmanowską.
W 1999 roku Kierownikiem Kliniki został Profesor Paweł Górski, który wcześniej stworzył w Instytucie Medycyny Pracy w Łodzi nowoczesną Klinikę Chorób Zawodowych, którą kierował do 1999 roku. Jest to nadal znany na świecie ośrodek specjalizujący się w badaniach nad astmą pochodzenia zawodowego. Kierownictwo Kliniki Chorób Zawodowych w IMP przejął Prof. Cezary Pałczyński.
Od 2000 roku profil zainteresowań klinicznych i naukowych zaczął się stopniowo zmieniać. Główny obszar zainteresowań stanowią obecnie choroby śródmiąższowe płuc. Klinika jest obecnie jednym z głównych ośrodków wyspecjalizowanych w diagnostyce i leczeniu tych chorób w Polsce. Jest to również główna tematyka prowadzonych badań naukowych. Zainteresowania naukowe koncentrują się przede wszystkim na sarkoidozie, idiopatycznym włóknieniu płuc, chorobach śródmiąższowych płuc o podłożu autoimmunologicznym i innych rzadkich chorobach śródmiąższowych płuc.
W szczególny sposób zasłużoną osobą w historii Kliniki jest Dr Karol Gondorowicz, wybitny pneumonolog, ekspert w dziedzinie badań czynnościowych, wspaniały nauczyciel wielu pokoleń lekarzy związanych z Kliniką. Z Kliniką Pneumonologii i Alergologii związali również swoje zawodowe życiorysy znani łódzcy profesorowie oraz lekarze interniści, pneumonolodzy i alergolodzy – Prof. Wojciech Drygas (medycyna sportowa), Prof. Anna Jegier (medycyna sportowa), Prof. Tomasz Kostka (geriatria i medycyna sportowa), dr Marek Kałła (internista), dr Anna Swatko (diabetolog), dr Zofia Polańska (internistka), dr Wojciech Kosiński (alergolog), dr Grzegorz Cieślewicz (pneumonolog-intensywista obecnie pracujący w Stanach Zjednoczonych), dr Małgorzata Bocheńska-Marciniak (alergolog), dr Joanna Marks-Kończalik (alergolog, związana w ostatnich latach aktywności zawodowej z przemysłem farmaceutycznym).


